快速取消订单 | 关注微信
下载APP
当前位置 : 健康160 > 健康资讯 > 科普 > 周知 | 天河、花都最新通告!越秀、番禺、从化、增城更新核酸检测消息→

周知 | 天河、花都最新通告!越秀、番禺、从化、增城更新核酸检测消息→

转载 来源 : 广州卫健委 2022-04-09 22:56:32 7905
01 天河区 全区娱乐场所暂停营业2天 员村街道部分区域 划定封控区、管控区、防范区 天河区关于重点场所 采取临时分级分类管控措施的通告 为进一步做好疫情防控工作,即日起对我区

01

天河区全区娱乐场所暂停营业2天

员村街道部分区域

划定封控区、管控区、防范区

天河区关于重点场所

采取临时分级分类管控措施的通告

 

为进一步做好疫情防控工作,即日起对我区重点场所采取临时分级分类管控措施:  

 

一、全区娱乐场所(KTV、卡拉OK、歌舞厅、游艺厅等)、酒吧、网吧、棋牌室、密室逃脱、足浴店、按摩院、洗浴中心、室内景点等密闭场所4月10日、11日暂停营业2天

 

二、全区批发市场、农贸市场、电影院、室内游泳馆、剧院、图书馆、博物馆、大型商场(含生活超市)等重点场所要严格落实扫码、查验行程码、测温、戴口罩、限制客流等措施,减少人员集聚。

 

三、员村街相关区域按照《关于天河区员村街道部分区域疫情分级分类防控的通告》落实管控措施。该街辖内除封控、管控区域以外的餐饮服务单位限制堂食,提倡到店自取、外卖订餐;大堂餐桌实际使用数量不超过平时的50%,餐桌之间的距离不少于1米。

 

以上管控措施将根据疫情防控需要进行动态调整。请广大居民群众进一步提高防范意识,持续做好个人日常防护,配合落实相关防疫要求。

 

本通告自发布之日起施行。

 

 

广州市天河区新型冠状病毒肺炎

疫情防控指挥部办公室

2022年4月9日

 

 

天河区员村街道部分区域

划定封控区、管控区、防范区

 

关于天河区员村街道部分区域疫情

分级分类防控的通告

 

根据疫情防控需要,为快速有效阻断疫情传播,实施精准防控,切实保障人民群众生命安全和身体健康,自2022年4月9日起,天河区在员村街道部分区域划定封控区、管控区、防范区。现将具体事项通告如下:

 

一、封控区:员村二横路11号大院小区24栋、25栋划定为封控区,实行“区域封闭、足不出户、服务上门”管理措施。封控区内人员实行名单管理,严格落实居家隔离措施,保障居民基本生活。

 

二、管控区:员村二横路11号大院小区22栋、23栋、47栋、48栋、49栋、50栋、51栋、52栋划定为管控区,实行“足不出区、错峰取物”管理措施。管控区内人员凭出行色卡在规定时间内出行,确保错峰外出购置生活物资、领取快递以及接受核酸检测等。

 

三、防范区:东至中山六院院区,北至都市兰亭小区北面,西至万芳园大街,南至11号大院小区南面围墙划定为防范区,实行“强化社会面管控、严格限制人员聚集”管理措施。防范区内人员非必要不离开,如因就医、特定公务等确需出入的,须持48小时内核酸检测阴性证明。

 

以上区域疫情防控措施,将依据疫情进展、防控需要进行动态调整。请区域内市民群众配合做好以下防控措施:

 

(一)密切关注政府和疾控等部门发布信息。密切关注个人健康码状态以及手机短信提醒,按照指引配合做好核酸检测。

 

(二)做好个人健康监测,一旦出现发热、干咳、乏力、嗅觉味觉减退、鼻塞、流涕、咽痛、结膜炎、肌痛、腹泻等不适症状时,应立即报告所在社区。

 

(三)持续做好个人日常防护,科学佩戴口罩、勤洗手、常通风、保持社交距离等。

 

封控管控防范管理期间,对广大市民出行和日常生活带来不便,希望大家理解、支持、配合,共同打赢疫情防控这场硬仗!

 

如遇有紧急情况,请向当地社区/居委求助。针对老弱病残孕幼等特殊群体,街道将提供便利或上门诊疗服务,及时解决群众需求。员村街道服务热线电话:020-37034287(24小时)。

 

本通告自印发之日起施行。

 

特此通告。

 

             广州市天河区新冠肺炎疫情

                     防控指挥部办公室

                            2022年4月9日

 

 

02

花都区密闭半密闭场所暂停营业

所有培训机构(含托管)暂停线下服务

广州市花都区新型冠状病毒肺炎

疫情防控指挥部办公室通告

(第27号)

 

根据疫情防控形势,自本通告印发之日起对我区密闭半密闭场所采取临时管控措施,全区网吧、娱乐场所(KTV、卡拉OK、歌舞厅、游艺厅)、电影院、健身房、室内游泳馆、酒吧、台球厅、剧院、图书馆、棋牌室、麻将馆、密室逃脱、足浴店、按摩院、洗浴中心、室内景点、博物馆等密闭半密闭场所暂停营业所有培训机构(含托管)暂停线下服务

 

以上措施根据疫情进展、核酸检测、防控需要及时进行动态调整。请广大居民朋友进一步提高防范意识,不造谣、不信谣、不传谣,持续做好个人日常防护,科学佩戴口罩,勤洗手,常通风,保持社交距离,配合落实相关防疫措施。

 

广州市花都区新型冠状病毒肺炎

疫情防控指挥部办公室

2022年4月9日

 

03

越秀区公布

管控区24小时防疫服务热线电话

和18条街道的新冠病毒核酸检测场地

根据《广州市新型冠状病毒肺炎疫情防控指挥部通告(第32号)》,越秀区矿泉街道、流花街道、登峰街道部分区域划定为管控区,由于目前管控区实行“足不出区,错峰取物”管理措施,为保障相关区域市民群众生活需求,越秀区相关街道推出多项服务措施,各管控区均已对外公布服务热线电话,方便了解大家诉求,如居民群众遇到生活、医疗、物资、心理关爱等需求,可及时拨打以下对应24小时电话求助。

 

【矿泉街道管控区】

民生服务热线:36376499、18926161087

医疗服务热线:13570565230

 

【流花街道管控区】

民生服务热线:16602093981、19928361068

医疗服务热线:86233782

 

【登峰街道管控区】

民生服务热线:83214069、16602094046

医疗服务热线:13316110670

 

 

广州市越秀区新型冠状病毒肺炎疫情

防控指挥部办公室

2022年4月9日

 

这些部分区域实施分级分类防控措施:

封控区:三元里大道1109号、1111号、1115号。严格执行“封闭隔离、足不出户、服务上门”管理措施。

 

△封控区范围示意图

 

管控区:为以下道路所围区域,黄石西路—黄石东路—云城西路—齐富路—云城东路—金信路—大金钟路—广园中路—下塘西路—童心路—京广铁路—环城高速—西槎路—石槎路。实行“足不出区、错峰取物”管理措施。

 

△管控区范围示意图

 

防范区:越秀区矿泉街道、流花街道、登峰街道除划入管控区以外的其他区域,白云区除封控、管控区域外的其他全部区域。实行“强化社会面管控,严格限制人员聚集”管理措施,区域里暂停堂食,密闭场所暂停营业。

 

4月9日

越秀区在18条街道

设置147个新冠病毒核酸检测场地

 

 

越秀区18条街道

共设置147个核酸检测场地

请市民们尽快前往就近检测点检测

↓↓↓

 

 

温馨提示

 

 

  • 请各位街坊携带智能手机前往核酸检测点,并提前准备好“粤核酸”小程序的葵花码;
  • 在等待检测时,注意佩戴好口罩,与他人保持“一米线”距离,听从现场工作人员指挥,有序排队,配合做好核酸检测工作;
  • 在核酸检测结果出具前,请尽量减少流动,不参与聚集性活动,如有发热等不适症状,请主动到就近医院的发热门诊就诊。

 

04

4月9日

番禺区公布

12个镇街大规模核酸检测采样点

因疫情防控需要,根据统一安排,除4月8日开展大规模核酸检测的钟村街、大石街、石壁街、沙头街及教育线4月8日已按计划完成抽样检测的学校外,广州市番禺区定于4月9日对其余12个镇街户籍人口、来番人员开展大规模核酸检测工作。

 

请市民们尽快前往就近检测点检测!

(以下检测点仅针对绿码人员,

检测地点可能根据工作情况临时调整,

请以实际安排为准)

 

 

石碁镇

一、检测对象:石碁镇辖区内居民(含来穗人员,但不面向红码、黄码人员)

二、检测时间:2022年4月9日14:00-23:00(具体视实际情况进行调整)

三、检测地点:共21个

 

 

新造镇

一、检测对象:新造镇辖区居民(含来穗人员,但不面向红码、黄码人员)

二、检测时间:2022年4月9日14:00至23:00(具体视实际情况进行调整)

三、检测地点:共9个

 

 

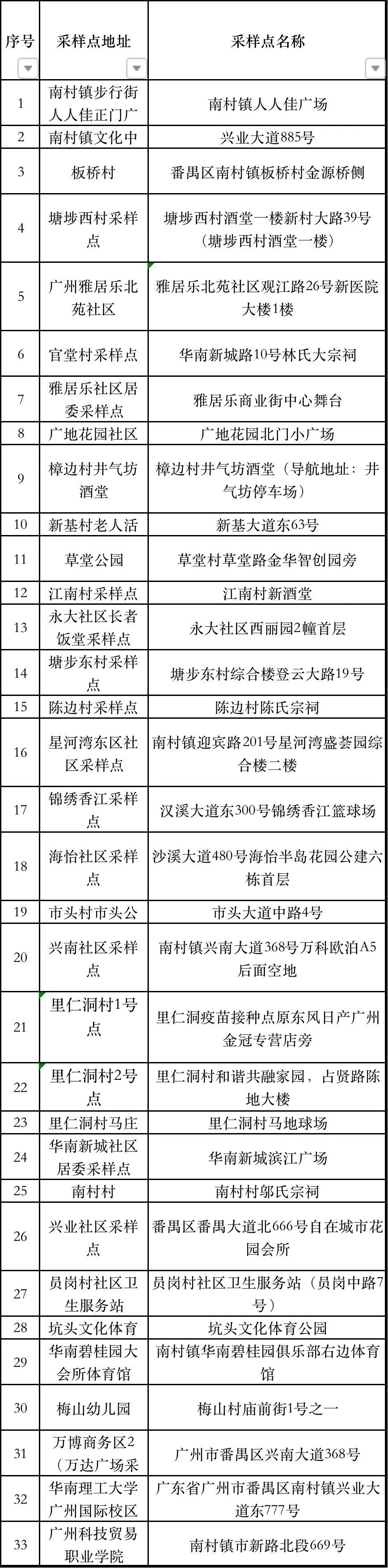
南村镇

一、检测对象:南村镇辖区居民(含来穗人员,但不面向“红码”、“黄码”人员)

 

二、检测时间:2022年4月9日14:00至23:00(具体视实际情况进行调整)

 

三、检测地点:共33个

 

 

化龙镇

一、检测对象:化龙镇辖区居民(含来穗人员,但不面向红码、黄码人员)

 

二、检测时间:2022年4月9日14:00至23:00(具体视实际情况进行调整)

 

三、检测地点:共16个

 

 

石楼镇

一、检测对象:石楼镇辖区内居民(含来穗人员,但不面向红码、黄码人员)

 

二、检测时间:2022年4月9日14:00至23:00(具体视实际情况进行调整)

 

三、检测地点:共27个

 

 

市桥街

一、检测对象:番禺区市桥街辖区居民(含来穗人员,但不面向红码、黄码人员)

二、检测时间:2022年4月9日14:00至23:00(具体视实际情况进行调整)

三、检测地点:共30个

 

 

桥南街

一、检测对象:桥南街辖区居民(含来穗人员,但不面向红码、黄码人员)

 

二、检测时间:2022年4月9日14:00至23:00(具体视实际情况进行调整)

 

三、检测地点:共26个

 

 

小谷围街

一、检测对象:小谷围街辖区居民(含来穗人员,但不面向红码、黄码人员)

二、检测时间:2022年4月9日14:00至23:00(具体视实际情况进行调整)

三、检测地点:共6个

1、小谷围街广工一路 3 号一楼架空层

2、小谷围街北亭村崔氏祠堂(小谷围街北亭村渭水大街 14 号)

3、小谷围街南亭村关氏祠堂

4、小谷围街穗石村林氏大宗祠(小谷围街穗石村穗石大街 52 号)

5、小谷围街创智园中庭(广州大学城青蓝街 28 号)

6、小谷围街贝岗村新天地正门广场(广州大学城中二横路 1 号)

 

洛浦街

一、检测对象:洛浦街辖区居民(含来穗人员,但不面向红码、黄码人员)

二、检测时间:2022年4月9日14:00至23:00(具体视实际情况进行调整)

三、检测地点:共13个

 

大龙街

一、检测对象:大龙街辖区居民(含来穗人员,但不面向红码、黄码人员)

 

二、检测时间:2022年4月9日14:00至23:00(具体视实际情况进行调整)

 

三、检测地点:共24个

 

 

沙湾街

一、检测对象:沙湾街辖区居民(含来穗人员,但不面向红码、黄码人员)

二、检测时间:2022年4月9日14:00至23:00(具体视实际情况进行调整)

三、检测地点:共22个

 

东环街

一、检测对象:东环街辖区居民(含来穗人员,但不面向红码、黄码人员)

二、检测时间:2022年4月9日14:00至23:00(具体视实际情况进行调整)

三、检测地点:共13个

以上检测点仅针对绿码人员,请持黄码以及收到短信提醒的市民朋友,到就近黄码核酸采样点进行核酸检测。

疫情防控仍需长期警惕,请广大市民朋友坚持戴好口罩,配合做好扫码、亮码、测温、健康监测等防控措施。如有发热、干咳、乏力、嗅觉和味觉减退、鼻塞、流涕、咽痛、结膜炎、肌痛和腹泻等十大症状,应做好防护措施,尽量避免乘坐公共交通工具,尽快前往就近发热门诊就诊。

 

05

从化区公布

7个“黄码”核酸检测服务点

4月9日

广州从化发布提醒:

若您的健康码变为黄码

请第一时间向社区报备

并立即做好个人防护,

到就近的黄码核酸检测点

进行检测。

 

注意!

切勿到全员核酸检测点!

 

温馨提示

 

•请大家按照“黄码”核酸检测指引要求,根据间隔时间自觉到各黄码核酸检测点进行核酸检测;

 

•请没有被赋“黄码”的市民朋友不前往“黄码”检测点,在4月9日前往全员核酸检测点进行核酸检测;

 

•携带智能手机前往核酸检测点,并提前准备好“粤核酸”小程序的葵花码;

 

•在等待检测时,注意佩戴好口罩,与他人保持“一米线”距离,听从现场工作人员指挥,有序排队,配合做好核酸检测工作;

 

•在核酸检测结果出具前,请尽量减少流动,不参与聚集性活动,如有发热等不适症状,请主动到就近医院的发热门诊就诊。

 

06

增城区公布

8个“黄码”核酸检测服务点

4月9日

广州增城发布提醒:

请健康码为 黄码 

以及收到短信提醒的市民朋友

 到就近黄码核酸采样点进行核酸检测 

切勿到大规模采样点检测

 
 

 

 

...大家都在看...

 
 
 

来源:广州天河发布、广州花都发布、广州越秀发布、广州从化发布、广州增城发布

编辑:洁妹  责编:邹向东
全国抗疫专区@2x.png

 


App下载-安卓
App下载-iOS
160独家 more
健康160携“云医院”亮相高交会,赋能医...
微课堂 more
不饿肚子、不慢跑也能减肥?医生教你...

互联网药品信息服务资格证书编号(粤ICP备2022097554号)-经营性-2014-0010
深圳市维康致远科技有限公司 All Rights Reserved
Copyright©2005-2017 91160.com

粤公网安备44030502000004号