
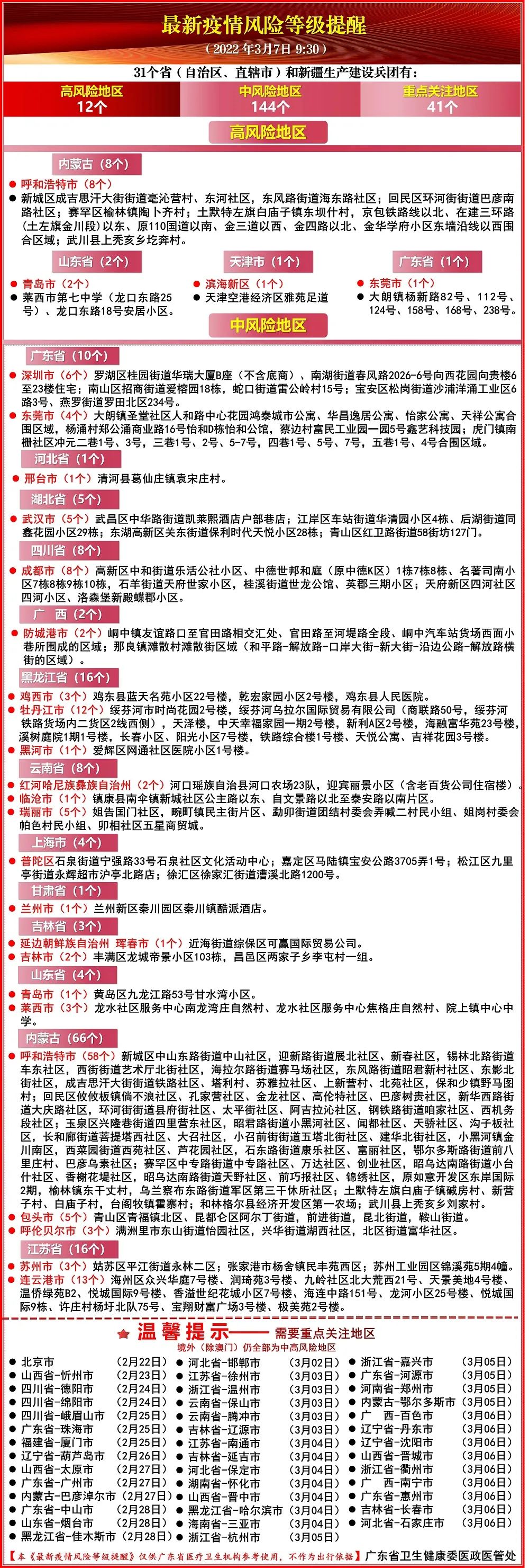
2022年3月6日
广州市新冠肺炎疫情情况
2022年3月6日0时至24时,全市新增境外输入无症状感染者8例。新增出院病例4例。尚在院治疗56例。
截至2022年3月6日24时,全市累计报告新冠肺炎阳性感染者4642例,其中确诊病例2248例(境外输入1720例、本土528例),无症状感染者2394例(境外输入2179例、本土215例)。
新增8例境外输入无症状感染者情况

上述无症状感染者入境后,按全程闭环管理程序转运至集中隔离点。隔离期间检测新冠病毒核酸阳性,即转广州医科大学附属市八医院隔离治疗。

广东省最新情况
3月6日0-24时,全省新增本土确诊病例69例,深圳报告19例,东莞报告50例。新增本土无症状感染者104例,惠州报告1例,东莞报告103例。
全省新增境外输入确诊病例51例(其中4例为无症状感染者转确诊),深圳报告34例,珠海报告13例,东莞报告1例,中山报告2例,汕尾报告1例,均来自中国香港。新增境外输入无症状感染者43例,广州报告8例,5例来自尼日利亚,2例来自老挝,1例来自埃塞俄比亚;深圳报告3例,珠海报告26例,惠州报告2例,东莞报告1例,中山报告1例,江门报告2例,均来自中国香港。新增出院21例,目前在院1378例。
截至3月6日24时,全省累计报告新冠肺炎阳性感染者9546例(境外输入6798例),其中确诊病例5370例(境外输入3258例),无症状感染者4176例(境外输入3540例)。


关注“广州卫健委”
消息回复【回广州】
查看来返穗人员防控政策指引
消息回复【核酸】
查看黄码、24小时核酸检测点
消息回复【加强针】
查看新冠疫苗“加强针”接种预约及注意事项

【免责声明:我们尊重原创、注重分享,版权归原作者所有,如有侵犯您的权益请及时联系,我们将在24小时内删除】联系和投稿邮箱:jiankangGZ@126.com