
局 | 部 | 气 | 候
第338次推送 | 长度507厘米 | 看完大概需要这首歌的时间
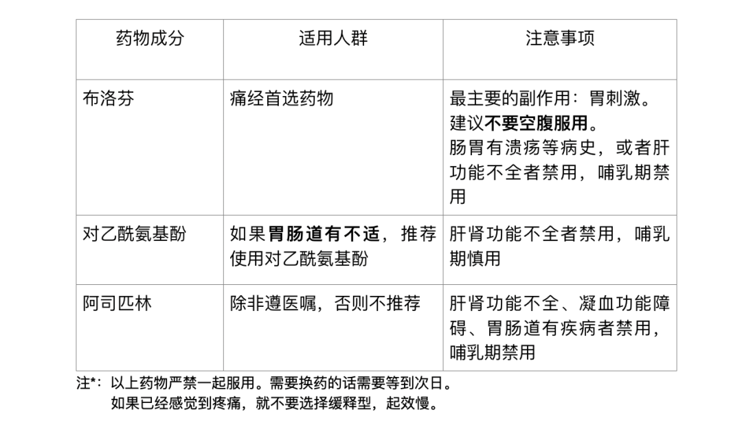
附件1:《如何选择适合自己的止痛药》

附件2:《男友/闺蜜优秀回复大全·痛经篇》
“来例假了,肚子好痛QAQ”
请从以下回复中选出你最中意的答案类型:
A. 无可挑剔彰显品味型:
微信链接-局部推送《痛经梦魇》
B. 理论实践有机结合型:
人体皮肤上有一种C tactile afferent神经元,对令人愉悦的爱抚以及触碰非常敏感。与其他传递痛觉和压力的神经不同,CT afferents只被缓慢轻微的触碰激活,并促进脑内产生内啡肽(Endorphins)。内啡肽又名“脑内吗啡”,镇痛效果是吗啡的30倍!而且成瘾性低。
还有研究证明,对女方施加疼痛刺激,如果此时女方牵着伴侣的手,情侣之间与痛觉感知相关的alpha-mu频段脑电波会同步,疼痛因此显著减轻。
综上所述,让我们来亲亲抱抱举高高吧~
C.大巧若拙余音绕梁型:
是例假!横扫饥饿!做回自我!
这时单身或社恐的小读者可能就要问了:选了又和我有什么关系呢?
也是有办法的。2011年发表在疼痛界顶刊 Pain上的一篇论文表明,双手交叉做自我拥抱状可以减轻疼痛。
所以,就算身边没有别人,也别自暴自弃,不妨自抱自泣试试呢。
附件3:《参考资料》
附件4:《制作人员小憩》

音乐:
《Cello Suite No. 1 in G Major, BWV 1007:I. Prélude》
《Cello Suite No. 6 in D Major, BWV 1012:IV. Sarabande》马友友
推荐阅读
冷却报告更新啦!

局 部 气 候 调 查 组
学习冷知识的最佳时间是中午
因为他们早晚会变成常识