
做好海南省三亚市重点地区
来渝返渝人健康管理工作
一、7月25日以来有海南三亚旅居史的来渝返渝人员,应第一时间通过渝康码、“社区报告二维码”等途径主动向村(社区)和单位报备相关信息,按有关规定接受健康管理。
二、对7月25日以来有海南三亚旅居史的来渝返渝人员,实施3天2次核酸检测(2次结果未出来之前原则上居家,不聚集、不聚餐,不乘坐公共交通工具,不到人群密集的公共场所)。
三、对海南省三亚市中、高风险区来渝返渝人员健康管理按照《国内重点地区来渝返渝人员健康管理措施(2022年第三版)(修订版)》执行。
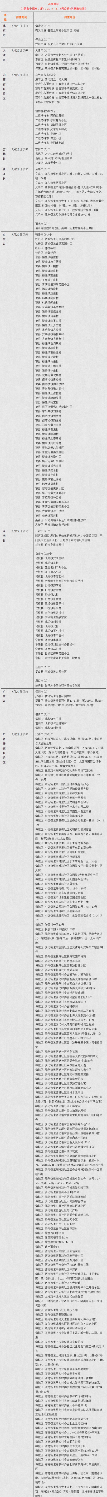
今日新增与取消排查地区
|
今日 新增 |
广东省湛江市雷州市;海南省海口市秀英区,五指山市,儋州市白马井镇;宁夏回族自治区中卫市沙坡头区;内蒙古自治区乌兰察布市察哈尔右翼后旗 |
|
今日 取消 |
广东省惠州市博罗县;上海市虹口区、浦东新区;四川省成都市新都区 |



有重点时段和地区旅居史的来渝返渝人员,应第一时间通过渝康码、“社区报告二维码”等途径主动向社区(村)和单位报备相关信息,按有关规定接受健康管理。
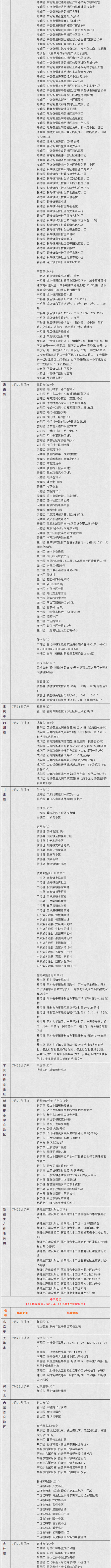
特别提醒
甘肃省兰州市、广西壮族自治区北海市
来渝返渝人员健康管理措施

四川省成都市
来渝返渝人员健康管理措施







供稿:疫情防控组 宣传报道组